吹田市|国民年金|厚生年金保険|障害認定基準について
第3 障害認定に当たっての基準、第1章障害等級認定基準第18節/その他の疾患によるの障害

その他の疾患による障害の程度は、次により認定する。
1 認定基準
その他の疾患による障害については、次のとおりである。
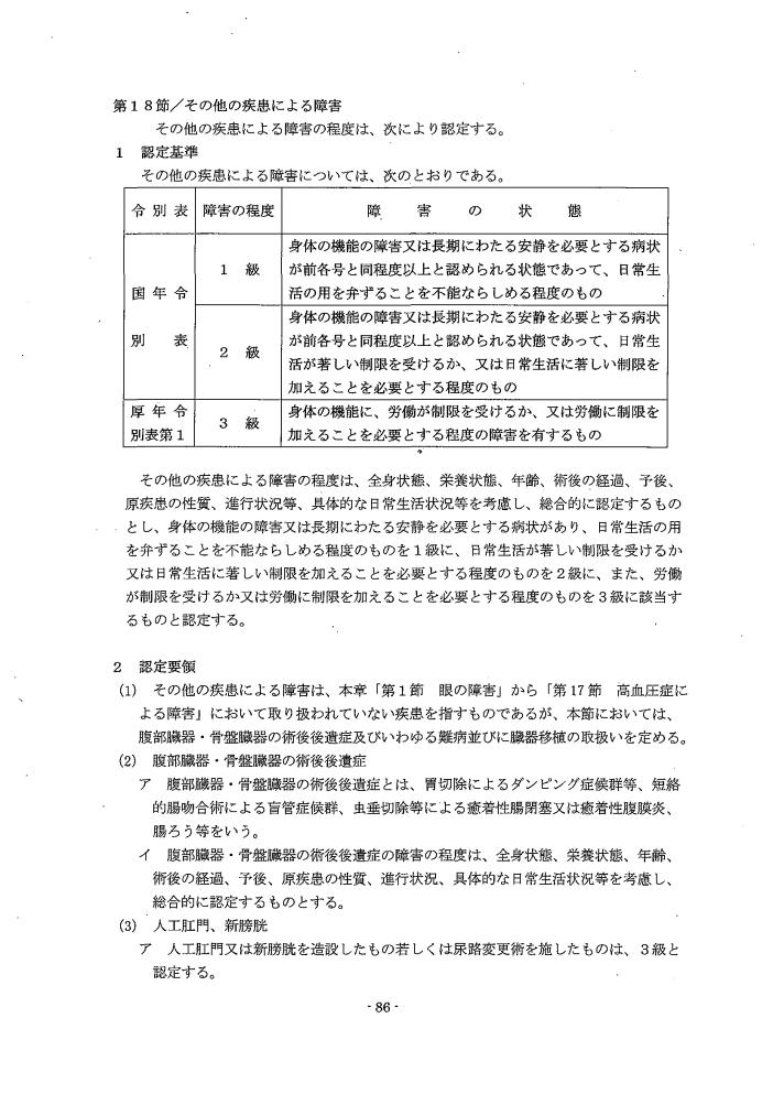
令別表、障害の程度、障害の状態
国年令別表
1 級
身体の機能の障害又は長期にわたる安静を必要とする病状 が前各号と同程度以上と認められる状態であって、日常生 活の用を弁ずることを不能ならしめる程度のもの
2 級
身体の機能の障害又は長期にわたる安静を必要とする病状 が前各号と同程度以上と認められる状態であって、日常生 活が著しい制限を受けるか、又は日常生活に著しい制限を 加えることを必要とする程度のもの
厚年令別表第1
3 級
身体の機能に、労働が制限を受けるか、又は労働に制限を 加えることを必要とする程度の障害を有するもの
その他の疾患による障害の程度は、全身状態、栄養状態、年齢、術後の経過、予後、 原疾患の性質、進行状況等、具体的な日常生活状況等を考慮し、総合的に認定するもの とし、身体の機能の障害又は長期にわたる安静を必要とする病状があり、日常生活の用 を弁ずることを不能ならしめる程度のものを1級に、日常生活が著しい制限を受けるか 又は日常生活に著しい制限を加えることを必要とする程度のものを2級に、また、労働 が制限を受けるか又は労働に制限を加えることを必要とする程度のものを3級に該当す るものと認定する。
2 認定要領
(1) その他の疾患による障害は、本章「第1節 眼の障害」から「第17 節 高血圧症に よる障害」において取り扱われていない疾患を指すものであるが、本節においては、 腹部臓器・骨盤臓器の術後後遺症、人工肛門・新膀胱、遷延性植物状態、いわゆる 難病及び臓器移植の取扱いを定める。
(2) 腹部臓器・骨盤臓器の術後後遺症
ア 腹部臓器・骨盤臓器の術後後遺症とは、胃切除によるダンピング症候群等、短絡 的腸吻合術による盲管症候群、虫垂切除等による癒着性腸閉塞又は癒着性腹膜炎、 腸ろう等をいう。
イ 腹部臓器・骨盤臓器の術後後遺症の障害の程度は、全身状態、栄養状態、年齢、 術後の経過、予後、原疾患の性質、進行状況、具体的な日常生活状況等を考慮し、 総合的に認定するものとする。
吹田市|国民年金|厚生年金保険|障害認定基準高齢者。老人ホーム
高齢者の安い介護費用や老人ホーム、老人保健施設、年金などについての一覧です。
■学生生活110番は、キャンパスライフを24時間365日サポートします。→学生生活110番■でお願いします。