吹田市|国民年金|厚生年金保険|障害認定基準について
第3 障害認定に当たっての基準、第1章障害等級認定基準第14節/血液・造血器疾患によるの障害

血液・造血器疾患による障害の程度は、次により認定する。
1 認定基準
血液・造血器疾患による障害については、次のとおりである。
血液・造血器疾患による障害の程度は、自覚症状、他覚所見、検査成績、一般状態、 治療及び症状の経過等(薬物療法による症状の消長の他、薬物療法に伴う合併症等)、 具体的な日常生活状況等により、総合的に認定するものとし、当該疾病の認定の時期以 後少なくとも1年以上の療養を必要とするものであって、長期にわたる安静を必要とす る病状が、日常生活の用を弁ずることを不能ならしめる程度のものを1級に、日常生活 が著しい制限を受けるか又は日常生活に著しい制限を加えることを必要とする程度のも のを2級に、また、労働が制限を受けるか又は労働に制限を加えることを必要とする程 度のものを3級に該当するものと認定する。
2 認定要領
(1) 血液・造血器疾患は、医学研究の進歩によって、診断、治療法が特に著しく変化し つつある。 したがって、血液・造血器疾患の分類は、研究者の見解によって多少異なる分類法 がなされている。
(2) 血液・造血器疾患の主要症状としては、顔面蒼白、易疲労感、動悸、息切れ、頭痛、 めまい、知覚異常、出血傾向、骨痛、関節痛等の自覚症状、発熱、黄疸、心雑音、舌の 異常、感染、出血斑、リンパ節腫大、血栓等の他覚所見がある。
(3) 検査成績としては、血液一般検査、血液生化学検査、免疫学的検査、鉄代謝検査、 骨髄穿刺、血液ガス分析、超音波検査、リンパ節生検、骨髄生検、凝固系検査、染色 体分析、遺伝子分析、骨シンチグラム等がある。
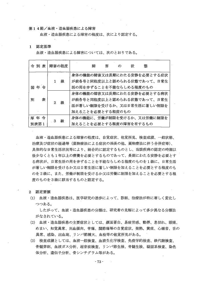
令別表、障害の程度、障害の状態
国年令別表
1 級
身体の機能の障害又は長期にわたる安静を必要とする病状 が前各号と同程度以上と認められる状態であって、日常生 活の用を弁ずることを不能ならしめる程度のもの
2 級
身体の機能の障害又は長期にわたる安静を必要とする病状 が前各号と同程度以上と認められる状態であって、日常生 活が著しい制限を受けるか、又は日常生活に著しい制限を 加えることを必要とする程度のもの
厚年令別表第1
3 級
身体の機能に、労働が制限を受けるか、又は労働に制限を 加えることを必要とする程度の障害を有するもの
吹田市|国民年金|厚生年金保険|障害認定基準高齢者。老人ホーム
高齢者の安い介護費用や老人ホーム、老人保健施設、年金などについての一覧です。
■学生生活110番は、キャンパスライフを24時間365日サポートします。→学生生活110番■でお願いします。