吹田市|国民年金|厚生年金保険|障害認定基準について
第3 障害認定に当たっての基準、第1章障害等級認定基準第17節/高血圧症によるの障害

高血圧症による障害の程度は、次により認定する。
1 認定基準
高血圧症による障害については、次のとおりである。
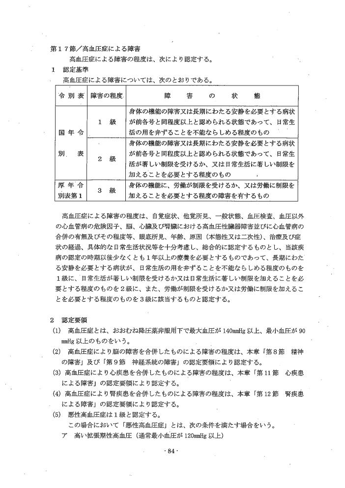
令別表、障害の程度、障害の状態
国年令別表
1 級
身体の機能の障害又は長期にわたる安静を必要とする病状 が前各号と同程度以上と認められる状態であって、日常生 活の用を弁ずることを不能ならしめる程度のもの
2 級
身体の機能の障害又は長期にわたる安静を必要とする病状 が前各号と同程度以上と認められる状態であって、日常生 活が著しい制限を受けるか、又は日常生活に著しい制限を 加えることを必要とする程度のもの
厚年令別表第1
3 級
身体の機能に、労働が制限を受けるか、又は労働に制限を 加えることを必要とする程度の障害を有するもの
高血圧症による障害の程度は、自覚症状、他覚所見、一般状態、血圧検査、血圧以外 の心血管病の危険因子、脳、心臓及び腎臓における高血圧性臓器障害並びに心血管病の 合併の有無及びその程度等、眼底所見、年齢、原因(本態性又は二次性)、治療及び症 状の経過、具体的な日常生活状況等を十分考慮し、総合的に認定するものとし、当該疾 病の認定の時期以後少なくとも1年以上の療養を必要とするものであって、長期にわた る安静を必要とする病状が、日常生活の用を弁ずることを不能ならしめる程度のものを 1級に、日常生活が著しい制限を受けるか又は日常生活に著しい制限を加えることを必 要とする程度のものを2級に、また、労働が制限を受けるか又は労働に制限を加えるこ とを必要とする程度のものを3級に該当するものと認定する。
2 認定要領
(1) 高血圧症とは、おおむね降圧薬非服用下で最大血圧が140mmHg 以上、最小血圧が90 mmHg 以上のものをいう。
(2) 高血圧症により脳の障害を合併したものによる障害の程度は、本章「第8節 精神 の障害」及び「第9節 神経系統の障害」の認定要領により認定する。
(3)高血圧症により心疾患を合併したものによる障害の程度は、本章「第11 節 心疾患 による障害」の認定要領により認定する。
(4)高血圧症により腎疾患を合併したものによる障害の程度は、本章「第12 節 腎疾患 による障害」の認定要領により認定する。
(5) 悪性高血圧症は1級と認定する。
この場合において「悪性高血圧症」とは、次の条件を満たす場合をいう。
ア 高い拡張期性高血圧(通常最小血圧が120mmHg 以上)
吹田市|国民年金|厚生年金保険|障害認定基準高齢者。老人ホーム
高齢者の安い介護費用や老人ホーム、老人保健施設、年金などについての一覧です。
■学生生活110番は、キャンパスライフを24時間365日サポートします。→学生生活110番■でお願いします。