吹田市|国民年金|厚生年金保険|障害認定基準について
第3 障害認定に当たっての基準、第1章障害等級認定基準第11節/心疾患によるの障害1

臨床所見には、自覚症状(心不全に基づく)と他覚所見があるが、後者は医師の診 察により得られた客観的症状なので常に自覚症状と連動しているか否かに留意する必 要がある(以下、各心疾患に同じ)。重症度は、心電図、心エコー図・カテーテル検 査、動脈血ガス分析値も参考とする。
(4) 検査成績としては、血液検査(BNP値)、心電図、心エコー図、胸部X線、X線 CT、MRI等、核医学検査、循環動態検査、心カテーテル検査(心カテーテル法、 心血管造影法、冠動脈造影法等)等がある。
(5) 肺血栓塞栓症、肺動脈性肺高血圧症は、心疾患による障害として認定する。
(6) 心血管疾患が重複している場合には、客観的所見に基づいた日常生活能力等の程度 を十分考慮して総合的に認定する。
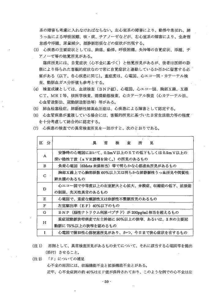
(7) 心疾患の検査での異常検査所見を一部示すと、次のとおりである。
区分、異常検査所見
A
安静時の心電図において、0.2mV以上のSTの低下もしくは0.5mV以上の 深い陰性T波(aVR誘導を除く。)の所見のあるもの
B
負荷心電図(6Mets 未満相当)等で明らかな心筋虚血所見があるもの
C
胸部X線上で心胸郭係数60%以上又は明らかな肺静脈性うっ血所見や間質性 肺水腫のあるもの
D
心エコー図で中等度以上の左室肥大と心拡大、弁膜症、収縮能の低下、拡張能 の制限、先天性異常のあるもの
E
心電図で、重症な頻脈性又は徐脈性不整脈所見のあるもの
F 左室駆出率(EF)40%以下のもの G
BNP(脳性ナトリウム利尿ペプチド)が200pg/ml 相当を超えるもの
H
重症冠動脈狭窄病変で左主幹部に50%以上の狭窄、あるいは、3 本の主要冠 動脈に75%以上の狭窄を認めるもの
I 心電図で陳旧性心筋梗塞所見があり、かつ、今日まで狭心症状を有するもの
(注1) 原則として、異常検査所見があるもの全てについて、それに該当する心電図等を提出 (添付)させること。
吹田市|国民年金|厚生年金保険|障害認定基準高齢者。老人ホーム
高齢者の安い介護費用や老人ホーム、老人保健施設、年金などについての一覧です。
■学生生活110番は、キャンパスライフを24時間365日サポートします。→学生生活110番■でお願いします。